best365唯一官方网站
校友
|
考生
|
教职工
|
在校生
|
English
学校首页
湖工概况
学校简介
历史沿革
现任领导
组织机构
人才培养
科学研究
师资建设
学生工作
招生就业
合作交流
校企合作
国际合作
基金会
校园文化
学校校训
学校风光
社团活动
交通指南
请输入搜索信息
校友
|
考生
|
教职工
|
在校生
|
English
请输入搜索信息
学校首页
湖工概况
学校简介
历史沿革
现任领导
组织机构
人才培养
科学研究
师资建设
学生工作
招生就业
合作交流
校企合作
国际合作
基金会
校园文化
学校校训
学校风光
社团活动
交通指南
×
学术动态
学术动态
您现在的位置:
学校首页
>
学术动态
>
正文
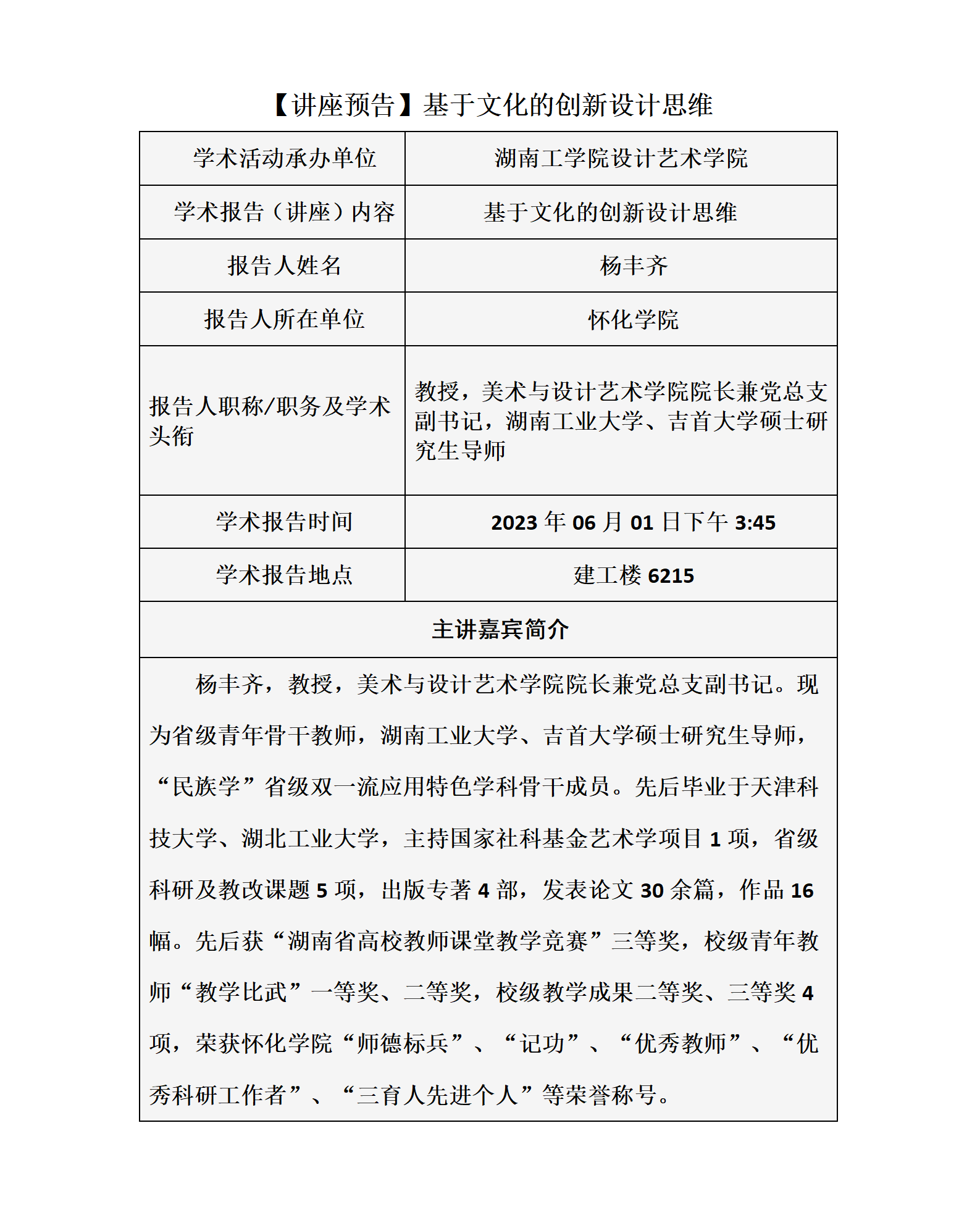
【讲座预告】基于文化的创新设计思维
发表于:2023年05月25日 09:24
点击:
上一条:
【讲座预告】电力工程建设安全管理实践
下一条:
湖南大学刘莹副研究员应邀来我院开展学术讲座
返回列表